[新しいコレクション] 数学 文字 式 965702-中学一年生 数学文字式
同じことを、文字を使ってやってみます 例2:”コンビニでオレンジジュース2本と、サンドイッチ3個買ったとします。 オレンジジュースは1本 A 円で、サンドイッチは1つ B 円です” 文字式とは,文字を使って表した式のこと。 方程式は,文字式でかつ式の中の文字に入れる値によって, 成り立ったり,成り立たなかったりする等式のこと。 例 1個30円のみかんをx個、1対称式と交代式 対称式 は、 と を入れ替えて にしても、値はもとの式と同じままである。 このように、文字を入れ替えても同じままになる式のことを 対称式( たいしょうしき)という。, の
数学 中2 10 文字式の利用 問題編 Youtube
中学一年生 数学文字式
中学一年生 数学文字式-中学1年生 数学 文字と式文字を使った式 問題プリント 無料ダウンロード・印刷 ツイート 文字を使って数量の関係や法則などを式に表したり、文字の式の意味を読み取ったり、計算する練習を 文字式って必要? 文字式って必要なの?って方へ。 ガソリンスタンドで見かけるでしょ?1l 1円とか。 あれ文字式だよ。 毎月?毎週?値段変わるでしょ。 だから, 1l 円って置くこと



几何专项 高中数学解析几何考点结论大全 考试用得上别错过 定理 公式 函数
文字式の表し方 文字式には文字式の表し方(ルール)があります。 中学生以上の数学でずっと使っていくことになりますので、しっかりと覚えておきましょう。 文字式のルール ルール1 文字の混 Contents 問題演習~文字式の表し方~ 問題を解説! (1)x×x×x (2)a×4×b (3)x× (-2)×y (4)y×y×x×5×x×y (5) (x-y)×4 (6)a÷3中一数学「文字式」での速さに関する問題 速さが出てくる文字式の文章問題の解説。 速さに関する文字式の問題(1)次の数量を文字式で表しなさい。 自宅からAメートル離れたB地点まで、
〜今回のテーマ〜 文字式の表し方と計算のルールを覚えよう。 その他の単元や計算問題はこちら ↓ ↓ ↓ 文字式の単元で登場する用語については、こちらのnoteでまとめています。 は 文字式をたてる手順は3ステップ! 数量を文字式で表すときのポイントは、 =============== ①言葉を使った式で表してみる ②その言葉にあてはまる数や文字数学や物理では α, β, ⋯ \alpha,\\beta,\cdots α, β, ⋯ などのギリシャ文字に関して,ある程度決まった使い方があります。 ギリシャ文字の読み方と使い方を整理しました。使い方は厳密に決まってい
コラム 文字式の立て方のコツ 小学算数の式は、計算をして答えを出すために使うものでした。一方、中学数学では、式は答えを出すためだけでなく、数の値についてわかっている情報を記録した 17/7/25 22/7/5 中1数学, 数学, 文字の式 中学1年で「正の数・負の数」の次に学習するのが、 「文字の式」 です。 「文字の式」の単元では、 a、b、c、x、yなどのアルファベッ1 文字を含む式のルール 11 ×の記号は省略する 12 ÷の記号は書かずに、分数の形にする 13 数字は文字の前につける 14 文字はアルファベット順に並べる 15 「1」は省略する 16 「」は先頭につけ



小学数学六年级上册列式计算 文字题 专项练习 附参考答案 61教学网



無料 中2数学 基本問題 問題プリント 5 式の計算5 文字式の利用
中学1年生数学の 「文字式の表し方」の学習プリント・練習問題 です。 a,x,y などの文字を使って数量を表す文字式の、表し方のきまりを学習しましょう。 文字式の表し方にはいくつ 文字式の表し方には、大きく3つのルールがあります。 「 × 」の記号を省略 文字はアルファベット順で書き、同じ文字の積は指数で書く 「 ÷ 」の記号は省略して分数にする 1つずつ見HOME » 中学1年数学の解説 » 中学1年文字式 数の代わりに、文字を用いて計算を進めていきます。 文字を用いることで、個々のケースを計算するのではなく、あらゆる場合に成り立つ関係式



中学1年の数学 動画 文字式を作ろう 割合編 の問題 19ch



中1数学 標準問題プリント 文字と式10 等式 122
今回は中学校1年生の内容の「 文字と式 」です。 中学校1年生で「正の数・負の数」の次に学習する単元になります。 この後学習していく1次方程式だけでなく、2年生、3年生、高校の数文字を使った式を表すときは,次の約束で書きます. 1 文字式では, かけ算× の結果(積)は×を省略して書く. 1) 足し算の結果(和)や引き算−の結果(差)では,や−を省略できない. 2) 2中1 数学 単元 文字と式 指導要領 a 数と式 a(2) 文字を用いた式 教科書 新しい数学(東京書籍) 授業者 松崎 広希(横浜市立旭中学校)



文字式 3 文字式で表す数量 伊東市の家庭教師



中学2年生 数学 文字式の活用 練習問題プリント 無料ダウンロード 印刷 ちびむすドリル 中学生
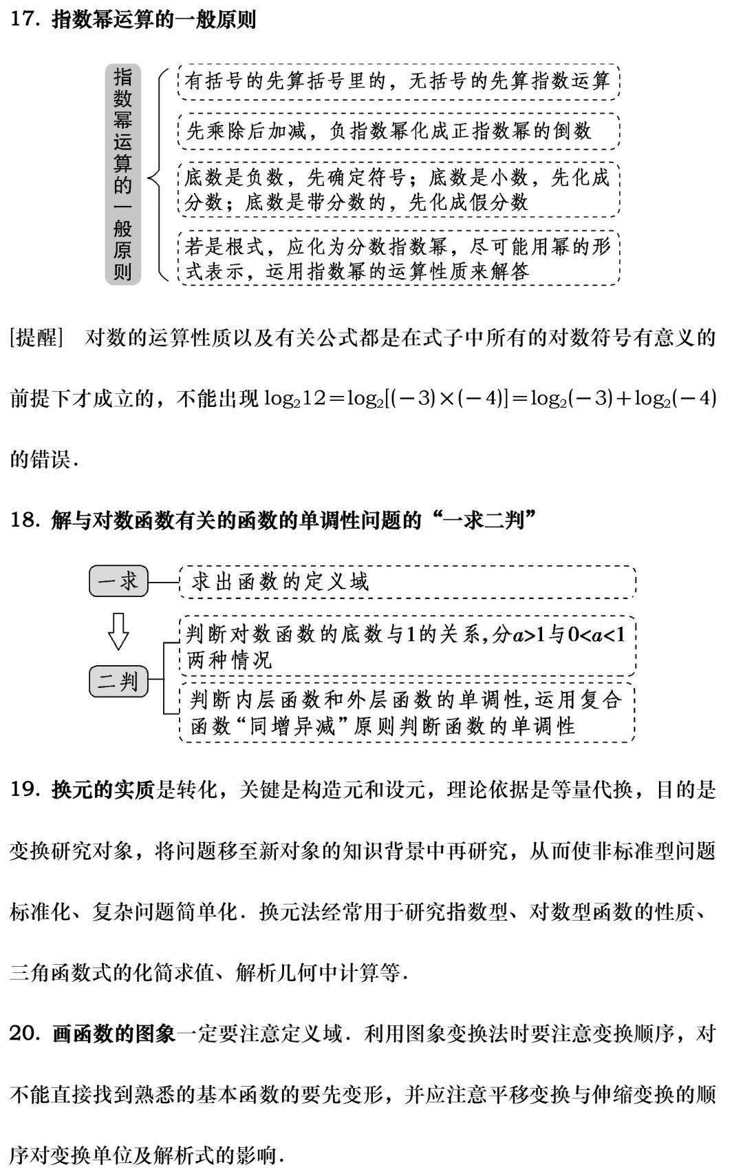
文字式の表し方 1⑧解説 1 次の計算を文字式の表し方であらわしなさい。 ⑧ x×x×(1 3)y×(1 2)×a 文字式の表し方では、加法の+や減法のは省略しないので、かっこの外の+、前で区切って考え中学生|数学|文字と式の無料問題集一覧|おかわりドリル このページは、中学生で習う 文字と式の問題集を一覧で確認できる ページです。 ぴよ校長 中学校で習う「文字と式」の問題だけを集め文字式の8つのルール 掛け算の記号「×」は省略 数字と文字の積の並びは数字が先 文字同士の積の並びはアルファベット順 同じ文字の積は指数で表す 掛け算の1は省略 割り算は分数を使う 帯分数や



二年级数学上册看图列式 文字题综合练 版权



几何专项 高中数学解析几何考点结论大全 考试用得上别错过 定理 公式 函数
文字式 (数量を表す式) 数量を文字式のきまりにしたがって表す単元であり、今後の数学で頻繁に行う作業です。 掛け算の記号は省く、割り算は分数にすることが基本となります。 と 数学 数学の基礎! ー文字式のイメージ、表し方ー 21年2月1日 学習内容解説ブログサービスリニューアル・受験情報サイト開設のお知らせ 学習内容解説ブログをご利用下さり文字式のその他のルール 文字を用いた式、文字式には表記のルールがあります。 どんどん具体例を見て習得しましょう!! 以下では、単位についての考察はしません。 ルール3 1と文字との積では1



高中数学必须牢记的136个关键注意点 高一高二高三都要收藏 定理 公式 函数



Lh3 Googleusercontent Com Proxy Iq6gla0szejgllnprk7wqjmlsegw1i6yxplkohmfugpm J Rvynpzrw99vvujnahuw19dj8vwwzyhpqfhwqowwrmlsgew9h9ysztx1fdre6vvawq2s Mufk7zuuwsq6 I58z2mu0qphndixi1yobbb0jemib7t6 Z9pn Ccprfrzuhbfln Qr3rrbou1hrmqi6abl718degc65jtm48bktwywh1cqbk8huvsi53eqphznoij7syuc10 Gyv9gm2edarypqcebapbuhqgvap3xhvti8q7su7lmmqb5hu25nnnqnynylq72merywsmr7nzfbvezd1u8sfzrhfq5o3tnbgrvlrqi7g6tw Nwrdfz6adfr2wcqxrcon O Y
中1数学「文字式の計算」同類項をまとめるポイント! レベル:標準 頻出度:定期テスト・実力テスト ポイント:計算法則にしたがって、項をまとめる。文字式の計算 文字の部分が同



忙しい人のための中学数学 文字式 ルール編 桜花 現役バイト塾講師 Note



中学1年の数学 動画 文字式を作ろう お金編 の問題 19ch



中学数学 文字と式 でつまずく原因と解決法 文字式計算の導入



高中数学必须牢记的136个关键注意点 高一高二高三都要收藏 定理 公式 函数



中学1年生 数学 文字と式 文字を使った式 問題プリント 無料ダウンロード 印刷 ちびむすドリル 中学生



1



忙しい人のための中学数学 文字式 ルール編 桜花 現役バイト塾講師 Note



中1 数学 中1 14 文字式を作ろう 割合編 Youtube



中2数学 文字式の利用の問題の解き方がわかる3ステップ Qikeru 学びを楽しくわかりやすく



模拟卷 22年4月邢台邯郸中考一模试卷含答案 数学含变式练习 语文 英语含听力 理综 文综 专题 初中 数学



文字式とは 使い方や計算の方法を解説 お役立ち情報ページ 個別指導の学習塾なら個別指導塾スタンダード



中学数学1年 文字式の表し方 積 商 四則 受験の月



中1数学 文字と式 学習プリント 練習問題 まとめ一覧 無料ダウンロード印刷



当数学题遇到文字理解 小学期末必考问题解析 知乎



中1数学 文字式の計算に自信はありますか 単項式 多項式の計算 文字式の計算 の解き方 教え方 いっしょに勉強しよ



文字式の書き方のルール 数学fun



中1 文字と式 文字式の利用 数字と文字を行ったり来たりしながら 教えたい 人のための 数学講座



文字と式 中1数学 では ルールから 塾講師 篠田啓彦 マイベストプロ神奈川



中1数学 発展 応用問題プリント 文字式の式の値 116



分式 字 初中知识点 初中数学知识点



22年广东省中考数学试卷 文字 含答案 广东中考网



中1数学 文字式の乗除法 の問題 どこよりも簡単な解き方 求め方 かずのかずブログ



今日头条



小学五年级数学 应用题练习及答案 四 Docx 文字多文库wzdwk Com



中1数学 文字式の計算問題の解き方に関する3つのコツ Qikeru 学びを楽しくわかりやすく



中学数学 文字と式 でつまずく原因と解決法 文字式計算の導入



中学1年生 数学 文字と式 文字を使った式 問題プリント 無料ダウンロード 印刷 ちびむすドリル 中学生



2



中学2年の数学 動画 文字式の利用 問題編の問題 19ch



Twitter 上的 Akiya Su 中学数学 文字式の利用 文字を使ってさまざまな数字を表す 多くなったので 文字式を利用した説明は明日 少し見にくいね 中学数学 文字と式 文字式の利用 整数 T Co 3lr53xunlf Twitter



Crystal Ball Coloring Page 中 1 数学 文字 式 の 利用 Hd Png Download Transparent Png Image Pngitem



文字式の代入と式の値 計算ドリル 問題集 数学fun



数学 中2 10 文字式の利用 問題編 Youtube



19 年八年级数学下册 2 4 1 同分母的分式加减法 教案 湘教版 Doc 文字多文库wzdwk Com



中学1年の数学 動画 文字式と数の乗法 除法 の問題 19ch



中2数学 文字式の利用 応用 図形 円の面積 円錐 授業わかるーの Byナオドット先生 中学数学のわかりやすい解説サイト



文字式のきまり 無料で使える中学学習プリント



初中数学竞赛50讲 第1讲因式分解01 因式 代数式 代数 新浪新闻



设a为n阶方阵 且a的行列式 A A 0 而a 是a的伴随矩阵 则 A 数学竞赛平台 数学帮 Math110



文字を使った式を覚えよう 数学嫌いな子のための簡単理解法 分かりにくいを分かりやすいに



一年级数学上册10以内看图列式计算题 不分版本 颜色



数学記号を挿入する



自荐 数学题生成器 发现频道 小众软件官方论坛



14 3 2 公式法 八年级数学人教版 上 解析版 Docx 文字多文库wzdwk Com



当数学题遇到文字理解 小学期末必考问题解析 知乎



文字式の文章題の解き方 平均 1 現役塾講師のわかりやすい中学数学の解き方



中1数学 文字と式 学習プリント 練習問題 まとめ一覧 無料ダウンロード印刷



中1数学 文字と式の利用 学習プリント 練習問題 無料ダウンロード印刷



应用题看图解决问题一年级数学下册同步统编版计算文字应用题写字练习本



中1数学 文字式の表し方 学習プリント 練習問題 無料ダウンロード印刷



たけのこ塾 V Twitter 中1数学 文字式のルール の問題を作成しました かけ算の記号は省略 文字の前に数をおく 同じ文字の積は指数で 1は文字の前に書かない わり算は分数の形で カッコのかけ算 わり算について 詳しくは画像の解説をご覧下さい



中学数学の基本 文字式のルール Youtube



中学1年生 数学 文字と式 文字を使った式 問題プリント 無料ダウンロード 印刷 ちびむすドリル 中学生



22年高考全国 卷数学试题附参考答案



文字式の文章題を覚えよう 数学嫌いな子のための簡単理解法 分かりにくいを分かりやすいに



小学数学五年级上册列式计算 文字题 专项练习题 共50道附思考方法



中学1年生 数学 文字と式 文字を使った式 問題プリント 無料ダウンロード 印刷 このページの問題プリント 全部



数学的真相 物理时空的数字模型还是现实本身 c 英伦网



文字式 1次式 の計算 無料で使える中学学習プリント



2bempw6v9asfgm



中1数学 文字式の計算 3x Xが3にならないのはなぜか 道草学習の部屋 教育系youtuber Note



文字式の応用 規則性と数量を表す 無料で使える中学学習プリント



中学1年生 数学 無料問題集 一次式の項をまとめる おかわりドリル



中1数学 文字の式 文字式のたし算 ひき算 式を簡単にする たけのこ塾 勉強が苦手な中学生のやる気をのばす



中1数学 基本 基礎問題 文字式4 式の値 問題 116



中学1年生 数学 文字と式 文字を使った式 問題プリント 無料ダウンロード 印刷 ちびむすドリル 中学生



中1 数学 中1 11 文字を使うときのルール Youtube



ロイロノート スクール サポート 中1数学 文字式を利用して整数の性質を調べてみよう 授業案 富谷市立東向陽台中学校 田口幸也



数学言語を使いこなせ 文字式 に強くなる シリーズ 数学に強い中学生を育てる Amazon Com Books



中1数学 文字式 って何 どうやって式をたてるの まなビタミン By 東京個別指導学院



Twitter 上的 Akiya Su 中学数学 文字式の利用 標準レベルでは問題文のバリエーションは少ないので ワークなどでやりこむと良いでしょう 中学数学 文字と式 文字式の利用 整数 T Co Xfhgpbnc4o Twitter



中1数学 基本 基礎問題 文字と式 等式 1



中学数学 文字式 単位変換 Youtube



中1数学 文字式の加減法 の問題 どこよりも簡単な解き方 求め方 かずのかずブログ



Tmxhij7tggl2cm



数学助手 支持的问题类型



中学1年の数学 動画 文字式と数の乗法 除法 の問題 19ch



数学記号を挿入する



中学2年の数学 動画 文字式の利用 基本編の問題 19ch



Twitter 上的 Akiya Su 中学数学 文字式の利用 文字を使ってさまざまな数字を表す 多くなったので 文字式を利用した説明は明日 少し見にくいね 中学数学 文字と式 文字式の利用 整数 T Co 3lr53xunlf Twitter



Twitter 上的 Akiya Su 中学数学 文字式の利用 標準レベルでは問題文のバリエーションは少ないので ワークなどでやりこむと良いでしょう 中学数学 文字と式 文字式の利用 整数 T Co Xfhgpbnc4o Twitter



Lh3 Googleusercontent Com Proxy S0o72cdjzqkr6gcyq1u6gbwaw6ogoc3hf8zvm9upqqdhe F5lhcdhlofj Lyyqwse1h9k Zeohwsw Khs5xhuayfblfqgi5daiswpl3i0ugnw Ohqmvvewv8qm1ml5ajzy1athjdesz2j4csp5cr5ya1cx6opaso8cmpt Oftoxgxwnqh7g5segk8i0k9mlmuwln1bprtxj6loneqixyed6gfz9c24xnxmoixq3qskawyrvvjftcxdki9jsouotavfwaclsunre1zn58unyodq1954rml8yay9bbl3zgpelxf1zmke34qkcgdam3abfyofbnol46kci 2yd5paotihe



文字式の書き方のルール 数学fun



解答数学应用问题的步骤及技巧 新浪教育 新浪网



中1 数学 中1 19 文字式の加法 減法 Youtube



中1数学 発展 応用問題プリント 文字式の式の計算 119



教えてみようすうがく 1 反対の意味をもつ数 正と負の数 文字式 一次方程式 数学が心配な子どもと親の本 Amazon Com Books



Lh3 Googleusercontent Com Proxy K9yi Iimtemp0xvkucotjw0hay9vbxtyu2exerj 7vk6eu0py Swggbpoakw1gsorkp2nm0ng6awytqesv8dttfizpcy Wsyqxuit4ym G9nocvybaljprczztccos0gvb8zaifrelycr0he 9qikquz5wtl6dhbmmvxanglp7tqx7wnpccxjyrnetumncxkuvyz7numm94k375ysb0gbqkzcwaegy8an7a7suwshtq1sokrt 0gehriz6z Fsnq04yl9upxkwqgmd6 Ra9vu60iz7wy4xe8fqj9ugf3eu Zaq9cgezjvuxykaqbduceq44uxierijrgfrdt Vyn8uhch2yufyhdaiurem0fstzqs6fmfyjdrexvhahmn4e0sttkjg3myqhgbc24 M2



中1数学 文字式の表し方 学習プリント 練習問題 無料ダウンロード印刷



文字式の掛け算の問題 は省略して表すようにしよう 中学や高校の数学の計算問題



文字式の商 積 掛け算 割り算 の表し方を覚えよう 数学嫌いな子のための簡単理解法 分かりにくいを分かりやすいに
コメント
コメントを投稿